Risk Analysis Result
A Risk Analysis Result describes an understanding risks associated with achieving the future state, and the mitigation strategies which will be used to prevent those risks. A risk analysis is intended to reduce the impact of the risk, or reduce the likelihood of the risk occurring. Stakeholder-related risks need to be addressed to ensure stakeholder collaboration activities are successful.


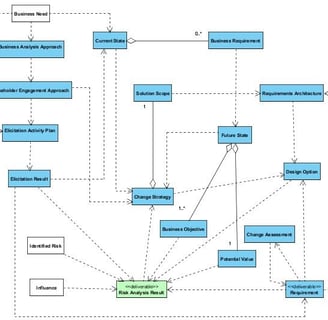
A Risk Analysis Result receives input from the Requirements, Elicitation Results, Design Options, Business Objectives, Potential Value and external Influences. Risk Analysis Results are used as inputs to Change Strategies and Solution Scope.
Details
A Risk Analysis Result contains 6 attributes and is produced by 1 operation.:
Risk ID - A reference to the risk.
Unknown – Describes unknown factors affecting the risk.
Constraints, Assumptions and Dependencies – Are a statement of the risk and what causes the risk to occur.
Negative Impact to Value – Describes the impact of the risk occurring.
Risk Tolerance – Identifies how much the business can tolerate the impact of the risk.
Recommendation – Is the risk mitigation strategy.
The Assess Risks task produces Risk Analysis Results.
Dependencies


Risk Analysis Results are derived from Business Needs, Identified Risks, and Influences.
A risk analysis result dependencies derived from Business Needs are the Requirements Architecture, the Change Strategy, the Business Analysis Approach, the Stakeholder Engagement Approach, the Current State Description, Business Requirements, the Elicitation Activity Plan, the Future State Description, the Solution Scope, Change Assessments and Elicitation Results.
[Note that there is a circular dependency between Risk Analysis Results, the Change Strategy and Design Options.]
Example
Project_Risk_1: Unknown training costs.
The time and cost of training warehouse packing workers on the new packaging machines may offset any benefits in the project budget.
Results in project cost and schedule overrun.
With zero tolerance for late delivery,
It is recommended that warehouse staff are trained on the new equipment before it is delivered.